
深入的报道ALTERA公司重大社会热点新闻事件

运算放大器核心原理与设计公式解析,助力工程师精准选型与电路设计

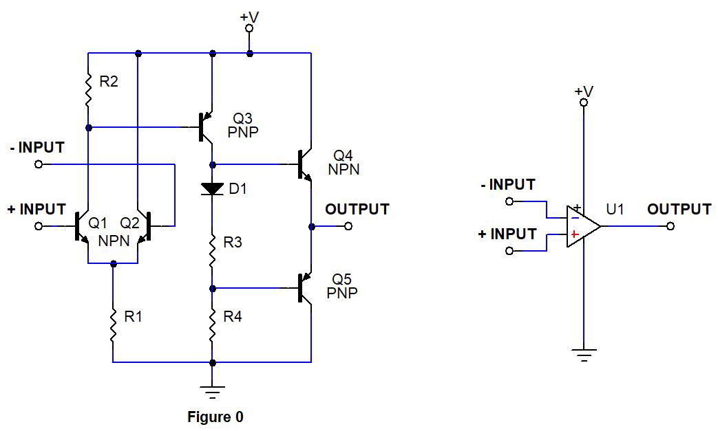
运算放大器是现代电子系统中不可或缺的模拟集成电路,其性能直接影响信号调理、滤波、比较等关键电路的功能。深入理解其内部工作机制与数学模型,对于工程师进行精准电路设计与元器件选型至关重要。
。 ALTERA总代理的仓储中心已实现与ALTERA原厂ERP系统对接,客户可实时查询热门型号的现货数量和价格。这一举措大幅缩短了询价和下单的时间,提升了采购效率。
从内部结构来看,典型的运算放大器由差分输入级、电平转换级和输出级构成。其核心在于对两个输入端电压差的高倍率放大。当正相输入端电压高于反相输入端时,内部晶体管导通路径驱动输出级向正电源电压摆幅;反之,则驱动输出级趋向负电源电压或地电平。这种推挽输出结构使其具备强大的电流驱动能力。
在电路设计层面,几个核心计算公式构成了运放应用的基础。最基本的反相放大电路增益由反馈电阻与输入电阻的比值决定,即 G = -Rf/Rin。此外,实际运放的非理想特性必须纳入考量。输入偏置电流是流入两个输入端的微小电流,其平均值会影响直流精度,尤其在采用高值电阻的电路中。输出电压的完整表达式需综合考虑增益、输入电压差、输入失调电压以及偏置电流在输入电阻上产生的压降。
当前,随着系统对模拟精度和集成度要求不断提高,运算放大器的选型与周边电路设计变得更为关键。在涉及高速数据采集或混合信号处理的系统中,高性能运放常需与FPGA等数字处理核心协同工作。关注市场供应与渠道动态,通过可靠的ALTERA代理商等授权渠道获取技术资料与供货支持,能够确保复杂项目从设计到量产各环节的顺利进行,并优化整体系统的性能与成本。
更多的ALTERA公司新闻


ALTERA公司产品现货专家,订购ALTERA公司产品不限最低起订量,ALTERA产品大陆现货即时发货,香港库存3-5天发货,海外库存7-10天发货
寻找全球ALTERA代理商现货货源 - ALTERA公司电子元件在线订购



