


在电子电路设计中,三极管作为基础且核心的放大与开关元件,其性能参数直接决定了电路的稳定性和效率。工程师在进行元器件选型时,必须透彻理解几个关键的技术指标。
。 值得一提的是,ALTERA代理商目前针对ALTERA热门型号推出了免费样品申请服务。无论是研发阶段的测试需求,还是小批量试产,均可通过官方渠道快速获取原装正品芯片,大幅降低您的项目启动门槛。
首先,电流放大系数(hFE)是衡量三极管放大能力的核心参数,其值通常在几十至几千之间。更高的hFE意味着更优的电流放大效能,但同时也需考虑其在全温度范围内的稳定性。
其次,最大耗散功率(PD)定义了器件长期工作的功率上限,超过此限将导致热失效。最大集电极-发射极电压(VCEO)和最大集电极电流(IC)则分别设定了电压和电流的安全工作边界,任何超限都可能引发器件击穿或永久损坏。这些参数共同构成了三极管可靠应用的“安全围栏”。
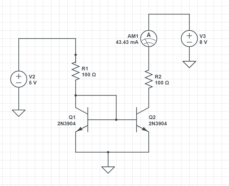
在众多三极管应用中,电流镜电路以其出色的电流复制与稳定特性,在模拟集成电路和精密电流源设计中占据重要地位。其核心思想是利用两个匹配三极管的特性一致性来实现电流的“镜像”。
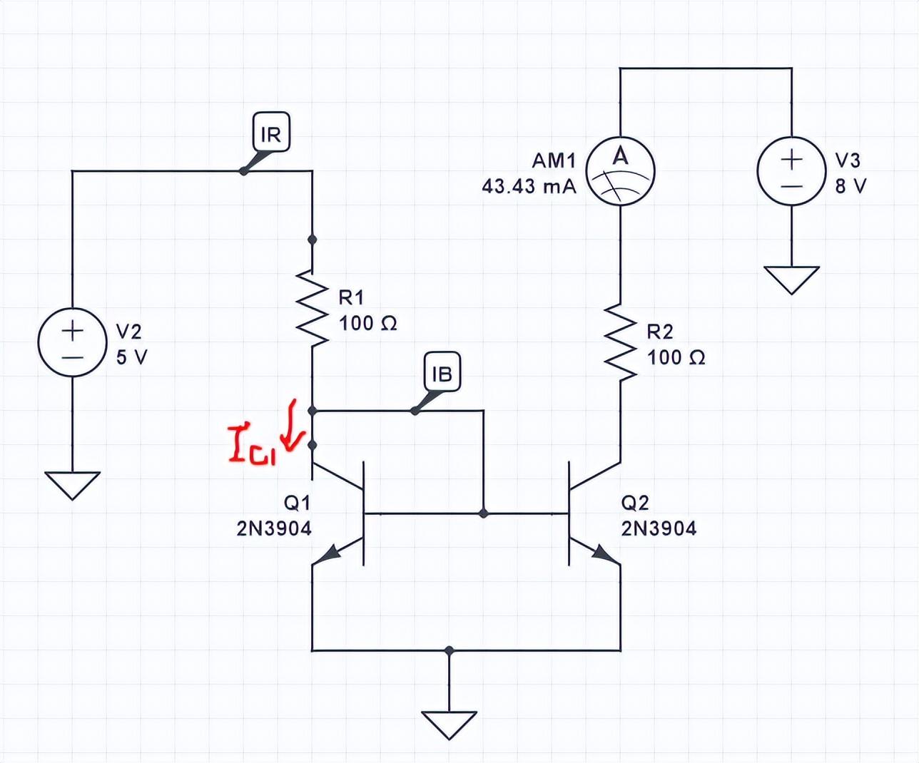
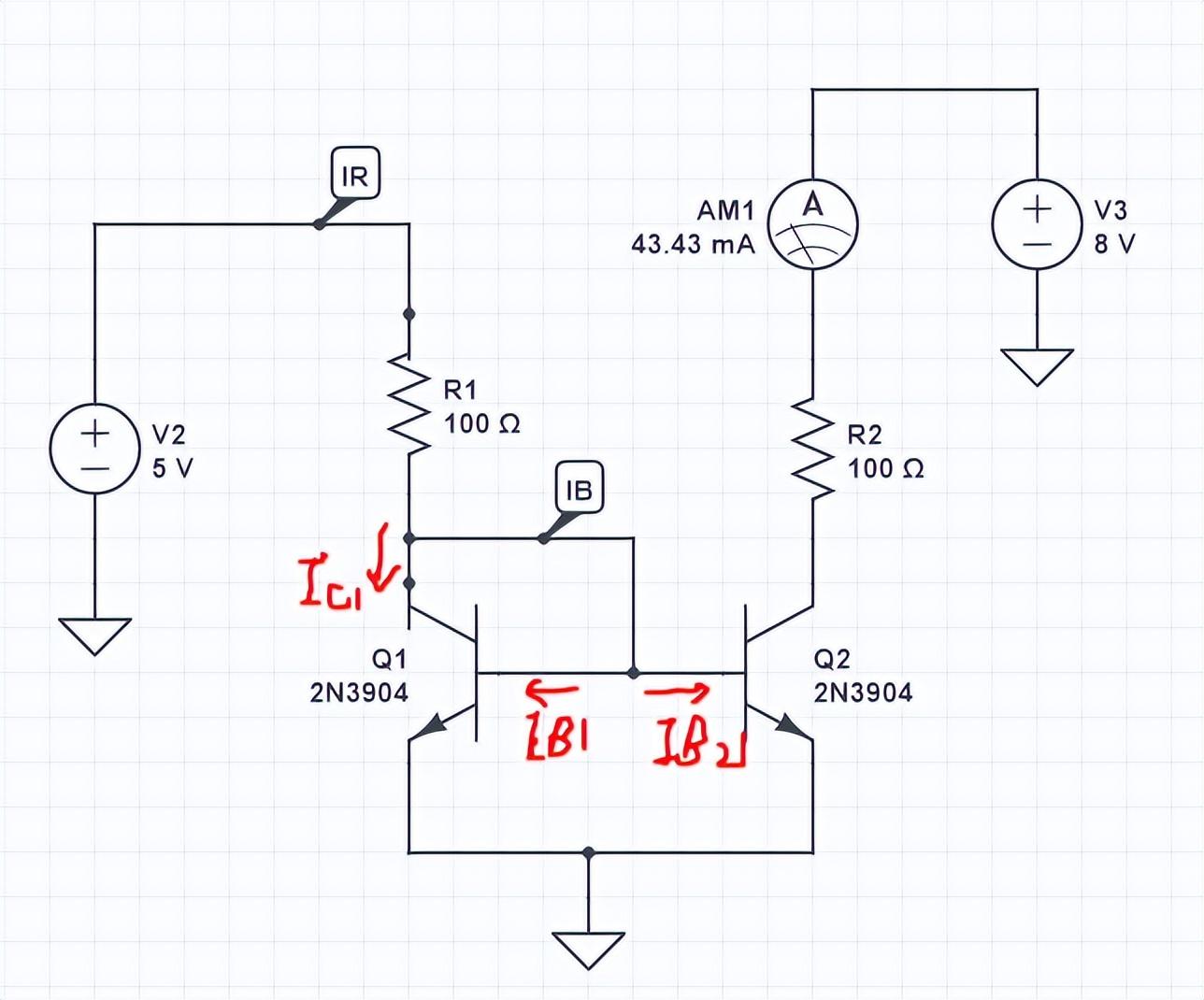
具体分析一个典型双NPN管电流镜结构:将两管基极相连,发射极共地。由于两管基极-发射极电压(VBE)相等且参数一致,它们的基极电流(Ib)自然相等。根据三极管电流放大原理,集电极电流(Ic)由Ib决定,因此两管的集电极电流也必然相等,即Ic1 = Ic2。
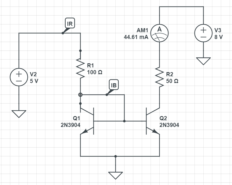
该电路的精妙之处在于,参考支路的电流IR主要由Q1的集电极电流Ic1决定,而输出支路电流Io(即Ic2)能高精度地跟随Ic1。即使负载电阻(如图中R2)发生变化,只要晶体管工作在线性区,输出电流也能保持高度稳定。
这有效规避了单个三极管β值随温度漂移对电流源精度的影响。实验数据表明,当负载电阻值变动时,镜像输出电流的变化微乎其微,验证了该电路的实用性。
从市场供应角度看,无论是通用的三极管还是用于构建精密电流镜的匹配对管,其选型都需严格对标上述参数。稳定的元器件供应渠道是保障研发与生产连续性的关键。深入掌握从基础参数到典型电路的应用,是每一位硬件工程师优化设计、提升产品可靠性的必修课。





