


在模拟电路设计的核心领域,运算放大器的性能直接决定了整个系统的精度与可靠性。当前,随着医疗电子、工业自动化及高精度测量仪表对信号处理的要求日益严苛,精密运算放大器的市场关注度持续攀升。
。 ALTERA授权代理的仓储中心已实现与ALTERA原厂ERP系统对接,客户可实时查询热门型号的现货数量和价格。这一举措大幅缩短了询价和下单的时间,提升了采购效率。
精密运放与普通运放的本质区别,远不止于外围电路的简单增减。其核心在于运算放大器自身的性能指标实现了质的飞跃。精密运放通常具备极高的开环增益、共模抑制比(CMRR),以及极低的失调电压、失调电流和温度漂移。
例如,普通运放的失调电压可能在毫伏(mV)级别,而顶尖的精密运放可将其控制在微伏(μV)水平,这对于处理微伏级传感器信号至关重要。市场常见的经典精密运放型号如OP07系列,以及诸多以“OPA”为前缀的高性能产品,已成为高要求设计中的基石。
行业趋势显示,精密运放正朝着更低噪声、更宽带宽、更低功耗的方向演进,以满足下一代智能设备与自动化系统的需求。在这一背景下,确保核心元器件如高性能FPGA周边模拟电路的稳定供应与技术支持显得尤为重要,专业的ALTERA代理商在此类高价值元器件的供应链中扮演着关键角色。
接下来,我们通过两个经典运放电路设计实例,来具体理解其工作原理与应用场景。
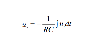
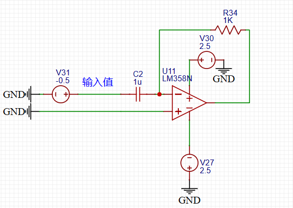
首先是积分运算电路。该电路由运放、电容和电阻构成,核心功能是对输入信号进行时间上的积分运算。
输入信号经电阻接入运放反相端,而电容则在输出端与反相端之间构成负反馈。当输入信号变化时,输出电压是输入电压对时间的积分,这一特性使其广泛应用于模拟计算、低通滤波以及控制系统的校正环节中。
其计算公式为电路分析的基础。
通过实际仿真可以直观验证其波形变换效果。
其次是微分运算电路,它实现的是积分电路的逆运算,即输出响应与输入信号的变化率成正比。其标准计算公式为 Uo = -R * C * dUi(t)/dt。
该电路对高频噪声极为敏感,因此在实际设计中需特别注意参数选择,避免因信号幅度或频率过高导致的失真。微分电路常用于信号边沿检测、波形变换等特定场合。
综上所述,正确理解和选用精密运算放大器,并掌握其基础电路设计,是应对当前高精度、高可靠性电子系统挑战的关键。工程师在项目选型时,不仅需关注器件本身的参数,也需考量市场供应稳定性与技术支持能力,从而保障从设计到量产的全流程顺畅。





